

发布时间:2018-09-26 20:33:00 点击:
RTO专业生产厂家无锡泽川环境2018年9月26日讯 日前,福建印发《印刷行业挥发性有机物排放标准》(DB35/ 1784—2018)。标准对福建省印刷行业VOCs排放做了具体规定。全文如下:
前 言
本标准的全部技术内容为强制性。
本标准按照GB/T 1.1—2009给出的规则起草。
本标准由福建省环境保护厅提出并归口。
本标准起草单位:福建省环境科学研究院。
本标准主要起草人:林振芳、黄文丹、刘怡靖、张银菊、吴锡峰、陈巧俊、姜炳棋、张健、卓桂华、陈锦、杨雯婷。
本标准由福建省人民政府2018年7月16日批准。
新建企业自本标准实施之日起,现有企业自2019年1月1日起,挥发性有机物排放控制按本标准的规定执行。各地可根据当地环境保护的需要,由设区市人民政府批准提前实施本标准。
本标准由福建省环境保护厅负责解释。
印刷行业挥发性有机物排放标准
1 范围
本标准规定了印刷行业挥发性有机物排放的排放控制要求、监测要求、实施与监督。
本标准适用于现有印刷企业印刷生产的挥发性有机物排放管理,以及新建、改建、扩建项目的环境影响评价、排污许可证、环境保护设施设计、竣工环境保护验收及其投产后的挥发性有机物排放管理。
本标准适用于法律允许的污染物排放行为。新设立污染源的选址和特殊保护区域内现有污染源的管理,应执行《中华人民共和国大气污染防治法》、《中华人民共和国环境影响评价法》等法律、法规、规章的相关规定。
2 规范性引用文件
下列文件对于本文件的应用是必不可少的。凡是注日期的引用文件,仅注日期的版本适用于本文件。凡是不注日期的引用文件,其最新版本(包括所有的修改单)适用于本文件。
GB/T 16157 固定污染源排气中颗粒物测定和气态污染物采样方法
HJ 38 固定污染源废气 总烃、甲烷和非甲烷总烃的测定 气相色谱法
HJ/T 55 大气污染物无组织排放监测技术导则
HJ 75 固定污染源烟气(SO2、NOx、颗粒物)排放连续监测技术规范
HJ 76 固定污染源烟气(SO2、NOx、颗粒物)排放连续监测系统技术要求及检测方法
HJ 194 环境空气质量手工监测技术规范
HJ/T 371 环境标志产品技术要求 凹印油墨和柔印油墨
HJ/T 373 固定污染源监测质量保证与质量控制技术规范(试行)
HJ/T 397 固定源废气监测技术规范
HJ 583 环境空气 苯系物的测定 固体吸附/热脱附-气相色谱法
HJ 584 环境空气 苯系物的测定 活性炭吸附/二硫化碳解吸-气相色谱法
HJ 604 环境空气 总烃、甲烷和非甲烷总烃的测定 直接进样-气相色谱法
HJ 644 环境空气 挥发性有机物的测定 吸附管采样-热脱附/气相色谱-质谱法
HJ 732 固定污染源废气 挥发性有机物的采样 气袋法
HJ 734 固定污染源废气 挥发性有机物的测定 固相吸附-热脱附/气相色谱-质谱法
HJ 759 环境空气 挥发性有机物的测定 罐采样/气相色谱-质谱法
HJ 819 排污单位自行监测技术指南 总则
HJ 2541 环境标志产品技术要求 胶粘剂
HJ 2542 环境标志产品技术要求 胶印油墨
《污染源自动监控管理办法》(国家环境保护总局令第28号)
《环境监测管理办法》(国家环境保护总局令第39号)
《空气和废气监测分析方法》(第四版)(国家环境保护总局 2003年)
3 术语和定义
下列术语和定义适用于本文件。
3.1印刷 printing
使用模拟或数字的图像载体将呈色剂/色料(如油墨)转移到承印物上的复制过程,包括2017年国民经济行业分类代码C2311书、报刊印刷,C2312本册印制,C2319包装装潢及其他印刷。
注:改写GB/T 4754—2017,表1中的C231。
3.2印刷生产 printing production
从事印刷以及印前的排版、制版、涂布,印后的上光、覆膜、烫箔等的生产活动。
3.3挥发性有机物 volatile organic compounds VOCs
参与大气光化学反应的有机化合物,或者根据规定的方法测量或核算确定的有机化合物。
3.4非甲烷总烃 non-methane hydrocarbon NMHC
采用规定的监测方法,从总烃中扣除甲烷以后其他气态有机化合物的总和(以碳计)。
3.5标准状态 standard state
温度为273.15 K,压力为101325 Pa时的状态。
3.6排气筒高度 stack height
自排气筒(或其主体建筑构造)所在的地平面至排气筒出口计的高度。
3.7最高允许排放浓度 maximum allowable emission concentration
处理设施后排气筒中污染物任何1 h浓度平均值不得超过的限值;或无处理设施排气筒中污染物任何1 h浓度平均值不得超过的限值。
3.8最高允许排放速率 maximum allowable emission rate
一定高度的排气筒任何1 h排放污染物的质量不得超过的限值。
3.9去除率 removal efficiency
净化装置捕获污染物的量与处理前污染物的量之比。
注:以百分数表示。
3.10无组织排放 fugitive emission
大气污染物不经过排气筒的无规则排放。
3.11无组织排放监控点浓度限值 concentration limit at fugitive emission reference point
标准状态下,监控点的大气污染物浓度在任何1 h的平均值不得超过的限值。
3.12厂区内监控点 reference point within enterprise boundary
为判别厂界内车间或生产装置外、储罐区域外大气污染物是否超过标准而设立的监测点。
3.13企业边界 enterprise boundary
企业或生产设施的法定边界。若无法定边界,则指企业或生产设施的实际占地边界。
3.14企业边界监控点 enterprise boundary reference point
为判断企业边界大气污染物是否超过标准而设立的监测点。
3.15现有企业 existing facility
本标准实施之日前已建成投产或环境影响评价文件已通过审批的企业或生产设施。
3.16新建企业 new facility
自本标准实施之日起环境影响评价文件通过审批的新建、改建和扩建的企业或生产设施。
4 总体要求
4.1 本标准未列出的大气污染物控制项目执行国家及福建省地方相关标准。本标准实施后,国家或福建省另行发布的相关标准严于本标准时,应按照从严原则,执行相应标准。当企业排放的废气适用不同行业国家或地方污染物排放标准,且生产设施产生的废气混合排放的情况下,应执行排放标准中规定最严格的浓度限值。环境影响评价文件或排污许可证要求严于本标准时,按照批复的环境影响评价文件或排污许可证执行。
4.2 本标准以非甲烷总烃作为排气筒和无组织排放监控点挥发性有机物的综合性控制指标。
4.3 本标准规定的挥发性有机物排放浓度限值均以标准状态下的干气体为基准。
5 排放控制要求
5.1 时段划分
5.1.1 现有企业应自2019年1月1日起执行本标准。
5.1.2 新建企业应自本标准实施之日起执行本标准。
5.2 有组织排放控制要求
5.2.1 排气筒挥发性有机物排放浓度和排放速率应执行表1规定的限值。
5.2.2 所有排气筒高度应按环境影响评价要求确定,且不低于15 m。
5.2.3 两个排放相同污染物的排气筒,若其距离小于其几何高度之和,应合并视为一根等效排气筒。
若有三根以上的近距排气筒,且排放同一种污染物,应以前两根的等效排气筒,依次与第三、第四根排气筒取等效值。等效排气筒的有关参数按附录A 规定计算。
5.2.4 去除率可通过同时测定处理前后废气中污染物的排放浓度和排气量,以被去除的污染物与处理之前的污染物的质量百分比计,计算方法见式(1)。
当处理设施为多级串联处理工艺时,去除率为多级处理的总效率,即以第一级进口为“处理前”,最后一级出口为“处理后”进行计算;当处理设施处理多个来源的废气时,应以各来源废气的污染物总量为“处理前”,以处理设施总出口为“处理后”进行计算。当污染物控制设施有多个排放出口,则以各排放口的污染物总量为“处理后”。
5.3 无组织排放控制要求
5.3.1 无组织排放监控点浓度限值应执行表2、表3 的规定。
5.3.2 其他无组织排放控制要求待国家发布相应标准并实施后,按国家标准执行。
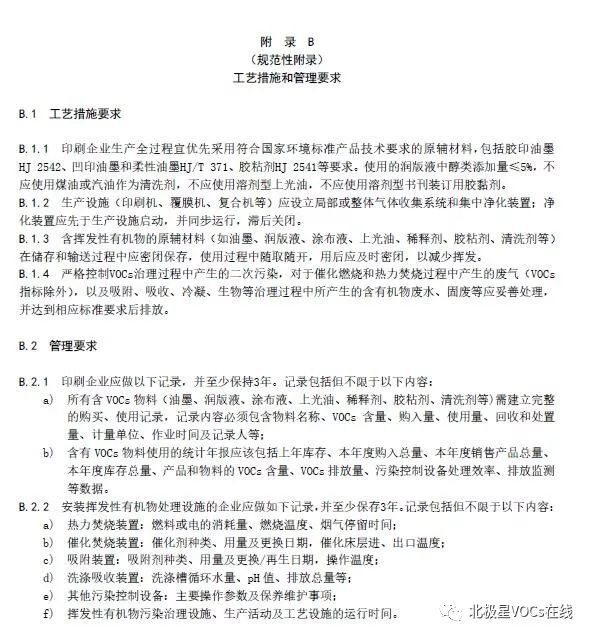
5.4 工艺措施和管理要求
工艺措施和管理要求按附录B规定执行。
6 监测要求
6.1 一般要求
6.1.1 企业应按照《环境监测管理办法》(国家环境保护总局令第39号)、HJ 819等规定,建立企业监测制度,制定监测方案,对挥发性有机物排放状况及其对周边环境质量的影响自行开展监测,保存原始监测记录。
6.1.2 企业安装挥发性有机物排放自动监控设备的要求,按《污染源自动监控管理办法》(国家环境保护总局令第28号)、HJ 75和环保主管部门的要求执行。
6.1.3 企业应按照环境监测管理规定和技术规范的要求,设计、建设、维护永久性采样口、采样测试平台和排污口标志,采样口和采样平台的设置应符合GB/T 16157、HJ/T 397等有关标准的要求。
6.1.4 挥发性有机物净化装置的进、出口均应设置采样孔。若净化装置的进口或者出口采用多根排风管集合,应在合并前的各分排风管上设置采样孔。
6.1.5 生产设施应采用合理的通风措施,不应稀释排放。在国家未规定单位产品基准排气量之前,暂以实测浓度作为判定是否达标的依据。
6.1.6 采样时应核查并记录工况。对于储罐类排放采样,应在其加注、输送操作时段内采样;在测试挥发性有机物处理效率时,应避免在装置或设备启动等不稳定工况条件下采样。
6.1.7 对无组织排放的采样,应优先使用内壁经惰性化处理的采样罐,采样罐的清洗和采样、真空度检查、流量控制器安装与气密性检查应按照HJ 759中的规定执行。
6.2 监测与分析
6.2.1 采样点位的布设
6.2.1.1 排气筒中挥发性有机物的监测点位布设按GB/T 16157、HJ/T 397、HJ/T 373或HJ 75、HJ 76的规定执行;当使用气袋法采集有机物样品时,应按照HJ 732执行。
6.2.1.2 企业边界监控点布设按HJ/T 55、HJ 194的规定执行。
6.2.1.3 排放挥发性有机物的生产工序或设施在带有集气系统的密闭工作间完成,企业厂区内监控点设置在密闭工作间主要溢散口(如门、窗、通风口)外1 m,不低于1.5 m高度处,监控点的数量不少于3个,并选取浓度最大值。特殊情况下,采样位置可适当延伸但不得超过10 m。
6.2.1.4 排放挥发性有机物的生产工序或设施未在密闭工作间内完成(包括密闭但未带有集气系统),企业厂区内监控点设置在生产设备外1 m,不低于1.5 m高度处,监控点的数量不少于3个,并选取浓度最大值。特殊情况下,采样位置可适当延伸但不得超过10 m。
6.2.1.5 如有防爆等安全要求的,可参照上述原则选点,与生产设备的距离不受以上限制。
6.2.2 采样频次和时段
6.2.2.1 连续排放的排气筒,其排放时间大于1 h的,应在生产工况、排放状况比较稳定的情况下进行采样,连续采样时间不少于20 min,气袋采气量应不小于10 L;或1 h内以等时间间隔采集3~4个样品,其测试平均值作为小时浓度。
6.2.2.2 间歇排放的排气筒,其排放时间小于1 h的,应在排放时间段内恒流采样;当排放时间不足20 min时,采样时间与间歇生产启停时间相同,可增加采样流量或连续采集2~4个排放过程,采气量不小于10 L;或在排放时段内采集3~4个样品,计算其平均值作为小时浓度。
6.2.2.3 当进行污染事故排放监测时,应按需要设置采样时间和采样频次,不受上述要求限制。
6.2.2.4 连续无组织排放源,其排放时间大于1 h的,应在生产工况、排放状况比较稳定的情况下,应恒流采样20 min以上,使用气袋采样时,气袋采气量应不小于10 L;或者在1 h内以等时间间隔采集3~4个样品,其平均值作为小时平均浓度。
6.2.2.5 间歇无组织排放源,应在排放时间段内恒流采样,连续采集2~4个间歇生产过程,恒流采样,累积样品采气量不小于10 L;或在排放时段内采集3~4个样品,计算其平均值作为小时浓度。
6.2.2.6 使用吸附管采集低浓度挥发性有机物时,采样体积应不低于相关标准中方法检出限的采样体积。
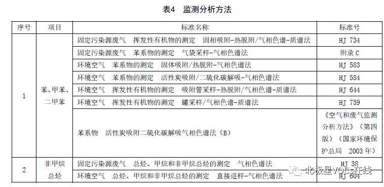
6.2.3 监测分析方法
挥发性有机物浓度的测定应采用表4所列的方法标准或国家主管部门认定的等效方法。
7 实施与监督
7.1 本标准由设区市以上人民政府环境保护行政主管部门及其派出机构负责监督实施。
7.2 在任何情况下,企业均应遵守本标准的污染物排放控制要求,采取必要措施保证污染防治设施正常运行。各级环保部门在对企业进行监督性检查时,可以现场即时采样或监测的结果,作为判定排污行为是否符合排放标准以及实施相关环境保护管理措施的依据。