

发布时间:2018-12-27 19:50:00 点击:
RTO焚烧炉、RTO专业生产厂家无锡泽川环境2018年12月27日讯 环境部印发《国家大气污染物排放标准制订技术导则》(HJ945.1—2018)。
关于发布《国家大气污染物排放标准制订技术导则》等两项国家环境保护标准的公告
为贯彻《中华人民共和国环境保护法》和《中华人民共和国大气污染防治法》《中华人民共和国水污染防治法》,规范国家大气污染物排放标准和国家水污染物排放标准制订工作,指导地方大气污染物排放标准和地方水污染物排放标准制订工作,现批准《国家大气污染物排放标准制订技术导则》等两项国家环境保护标准,并予发布。
标准名称、编号如下:
一、国家大气污染物排放标准制订技术导则(HJ 945.1-2018);
二、国家水污染物排放标准制订技术导则(HJ 945.2-2018)。
以上标准自2019年1月1日起实施,由中国环境出版集团出版,标准内容可在生态环境部网站(www.mee.gov.cn)查询。
特此公告。
生态环境部
2018年12月19日
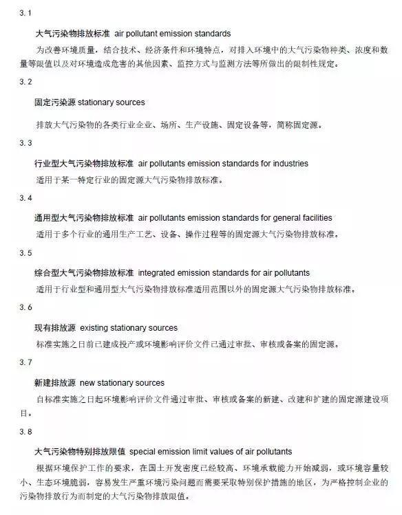
国家大气污染物排放标准制订技术导则
Technical guideline for the development of national air pollutant emission standards
( HJ 945.1—2018 2019-01-01实施)
为贯彻《中华人民共和国环境保护法》《中华人民共和国大气污染防治法》,规范国家大气污染物排放标准制修订,制订本标准。本标准规定了制订固定污染源大气污染物排放标准的基本原则和技术路线、主要技术内容的确定、标准实施成本效益分析、标准文本的结构和标准编制说明主要内容等要求。本标准为首次发布。