

发布时间:2019-01-09 13:19:00 点击:
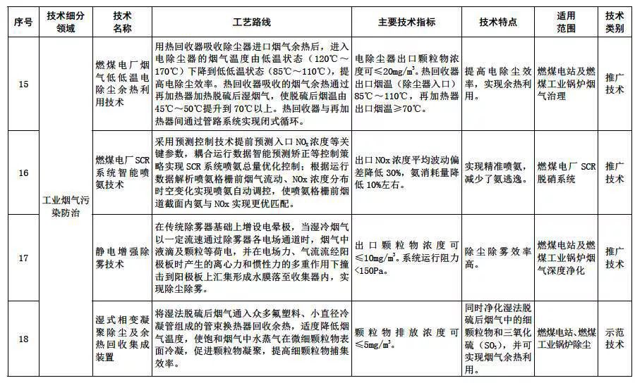
RTO焚烧炉、RTO专业生产厂家无锡泽川环境2019年1月9日讯 日前,生态环境部印发《2018年<国家先进污染防治技术目录(大气污染防治领域)>》。2018年《国家先进污染防治技术目录(大气污染防治领域)》共35项,涉及除尘技术、烟气脱硫、中低温脱硝技术、VOCs治理等技术。
关于发布2018年《国家先进污染防治技术目录(大气污染防治领域)》的公告
为贯彻《中华人民共和国环境保护法》《中华人民共和国大气污染防治法》,推动大气污染防治领域技术进步,满足污染治理对先进技术的需求,我部组织筛选了一批大气污染控制先进技术,编制形成2018年《国家先进污染防治技术目录(大气污染防治领域)》(见附件),现予发布。
附件:2018年《国家先进污染防治技术目录(大气污染防治领域)》
生态环境部
2018年12月29日
生态环境部办公厅2019年1月2日印发
来源:生态环境部