

发布时间:2019-07-03 20:31:00 点击:
RTO焚烧炉、RTO专业生产厂家无锡泽川环境2019年7月3日讯 环境管理台账是指排污单位记录日常环境管理信息的载体,《排污许可管理办法(试行)》要求:“排污单位应当按照排污许可证中关于台账记录的要求,根据生产特点和污染物排放特点,按照排污口或者无组织排放源进行记录”。因此,合理合规做好环境管理台账对企业来说尤其重要。
谁应该建立VOCs管理台账?
各类涉VOCs生产和排放的企业,例如石化、化工、工业涂装、包装印刷、油品储运销售、纺织印染和橡塑制品等行业。
VOCs管理台账该记录些什么?
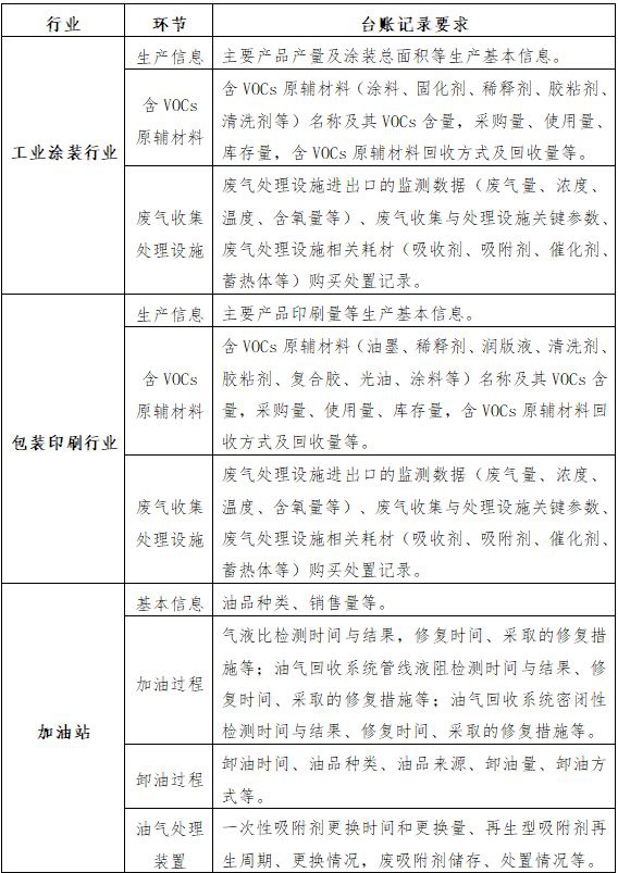
已出台《排污许可证申请与核发技术规范》的行业(如石化、化工、纺织印染、制革及毛皮加工工业、家具制造工业等),严格按照技术规范要求落实台账管理;未出台技术规范的行业可参考如下,梳理记录台账信息:
台账应该保存多久?
环境管理台账,由专人负责记录、整理、维护等,并对台账记录结果的真实性、准确性、完整性负责,相关台账记录至少保存三年。