您好,欢迎访问RTO、RCO、RTO焚烧炉专业制造商-无锡泽川环境科技有限公司!

重磅团体标准《紫外光催化氧化法工业有机废气治理工程技术规范》全文发布

发布时间:2023-02-04 09:20:00 点击:

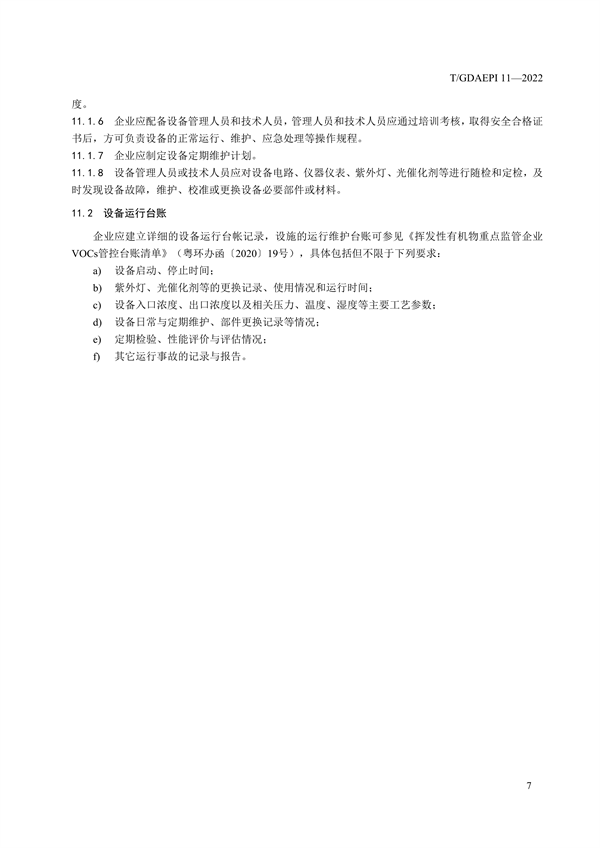
RTO焚烧炉RTORCO专业生成厂家无锡泽川环境2023年2月4日讯 广东环境保护产业协会发布团体标准《紫外光催化氧化法工业有机废气治理工程技术规范》(TGDAEPI 11—2022),《规范》规定了紫外光催化氧化法的定义、原理及适用范围,以及其处理低浓度有机废气工程的工艺设计、检测与过程控制、辅助工程、劳动安全与职业卫生、工程施工与验收、运行与维护等方面的要求。

RTO,RCO,RTO焚烧炉,蓄热式焚烧炉

RTO,RCO,RTO焚烧炉,蓄热式焚烧炉

RTO,RCO,RTO焚烧炉,蓄热式焚烧炉

RTO,RCO,RTO焚烧炉,蓄热式焚烧炉

RTO,RCO,RTO焚烧炉,蓄热式焚烧炉RTO,RCO,RTO焚烧炉,蓄热式焚烧炉

RTO,RCO,RTO焚烧炉,蓄热式焚烧炉

RTO,RCO,RTO焚烧炉,蓄热式焚烧炉RTO,RCO,RTO焚烧炉,蓄热式焚烧炉RTO,RCO,RTO焚烧炉,蓄热式焚烧炉RTO,RCO,RTO焚烧炉,蓄热式焚烧炉RTO,RCO,RTO焚烧炉,蓄热式焚烧炉