

发布时间:2020-05-26 22:33:00 点击:
常用有机废气处理方式
|
蓄热式热氧化技术 |
Regenerative Thermal Oxidizer |
RTO |
|
蓄热式催化燃烧法 |
Regenerative Catalytic Oxidation |
RCO |
|
催化剂焚烧炉 |
CatalyticOxidizer |
CO |
|
直燃式废气燃烧炉 |
Thermal Oxidizer |
TO |
一、蓄热式热氧化技术(Regenerative Thermal OxidizerRTO)
RTO焚烧炉、RTO专业生产厂家无锡泽川环境2020年5月26日讯 RTO蓄热式热氧化回收热量采用一种新的非稳态热传递方式,原理是把有机废气加热到760℃以上使废气中的VOC氧化分解成CO2和H2O,并回收废气分解时所释放出来的热量,三室RTO废气分解效率达到99%以上,氧化产生的高温气体流经特制的陶瓷蓄热体,使陶瓷体升温而“蓄热”,此蓄热用于预热后续进入的有机废气,从而节省废气升温的燃料消耗。RTO技术适用于处理中低浓度(100-3500mg/m3)废气,分解效率为95%-99%。
RTO主体结构由燃烧室、蓄热室和切换阀等组成。氧化产生的高温气体流经特制的陶瓷蓄热体,使陶瓷体升温而“蓄热”,此“蓄热”用于预热后续进入的有机废气。从而节省废气升温的燃料消耗。陶瓷蓄热室应分成两个(含两个)以上,每个蓄热室依次经历蓄热-放热-清扫等程序,周而复始,连续工作。蓄热室“放热”后应立即引入适量洁净空气对该蓄热室进行清扫(以保证VOC去除率在98%以上),只有待清扫完成后才能进入“蓄热”程序。否则残留的VOCS随烟气排放到烟囱从而降低处理效率。
图1 RTO工作原理图
RTO可分为固定式和阀门旋转式两种。

优点:运行费用省,有机废气的处理效率高,不会发生催化剂中毒现象,因此国际上较先进设备的VOCs处理较多采用这种方法。
二、蓄热式催化燃烧法(Regenerative Catalytic Oxidation RCO)
RCO蓄热式催化燃烧法作用原理是:第一步是催化剂对VOC分子的吸附,提高了反应物的浓度,第二步是催化氧化阶段降低反应的活化能,提高了反应速率。借助催化剂可使有机废气在较低的起燃温度下,发生无氧燃烧,分解成CO2和H2O放出大量的热,与直接燃烧相比,具有起燃温度低,能耗小的特点,某些情况下达到起燃温度后无需外界供热,反应温度在250-400℃。
排放自工艺含VOCs的废气进入双槽RCO,三向切换风阀将此废气导入RCO的蓄热槽而预热此废气,含污染的废气被蓄热陶块渐渐地加热后进入催化床,VOCs在经催化剂分解被氧化而放出热能于第二蓄热槽中之陶块,用以减少辅助燃料的消耗。陶块被加热,燃烧氧化后的干净气体逐渐降低温度,因此出口温度略高于RCO入口温度。三向切换风阀切换改变RCO出口/入口温度。如果VOCs浓度够高,所放出的热能足够时,RCO即不需燃料。例如RCO热回收效率为95%时,RCO出口仅较入口温度高25℃而已。
图2 RCO蓄热式催化燃烧法
三、催化剂焚烧炉(CatalyticOxidizer CO)
催化剂焚烧炉的设计是依废气风量,VOCs浓度及所需知破坏去除效率而定。操作时含VOCs的废气用系统风机导入系统内的换热器,废气经由换热器管侧而被加热后,再通过燃烧器,这时废气已被加热至催化分解温度,再通过催化剂床,催化分解会释放热能,而VOCs被分解为二氧化碳及水气。之后此一热且经净化气体进入换热器之壳侧将管侧未经处理的VOC废气加热,此换热器会减少能源的消耗,最后,净化后的气体从烟囱排到大气中。
、
四、直燃式废气燃烧炉(TO,Thermal Oxidizer)
直燃式废气燃烧炉TO是利用辅助燃料燃烧所发生热量,把可燃的有害气体的温度提高到反应温度,从而发生氧化分解。
有机混合废气通过引风机的作用直接送入废气焚烧炉,有机混合废气首先进入换热器进行预热,然后进入炉膛,在燃烧机的火焰高温作用下(680-760℃),使混合气体分解成二氧化碳和水,由于燃烧是放热过程,所以燃烧后的气体温度比较高(一般在760℃左右),使之进入换热器与低温气体(有机混合废气)进行热交换,使进入的混合废气温度提高或达到反应温度,如果达不到反应温度,加热系统就可以通过自控系统实现补偿加热,使它完全燃烧,这样既节省能源,又能使混合废气有效去除。
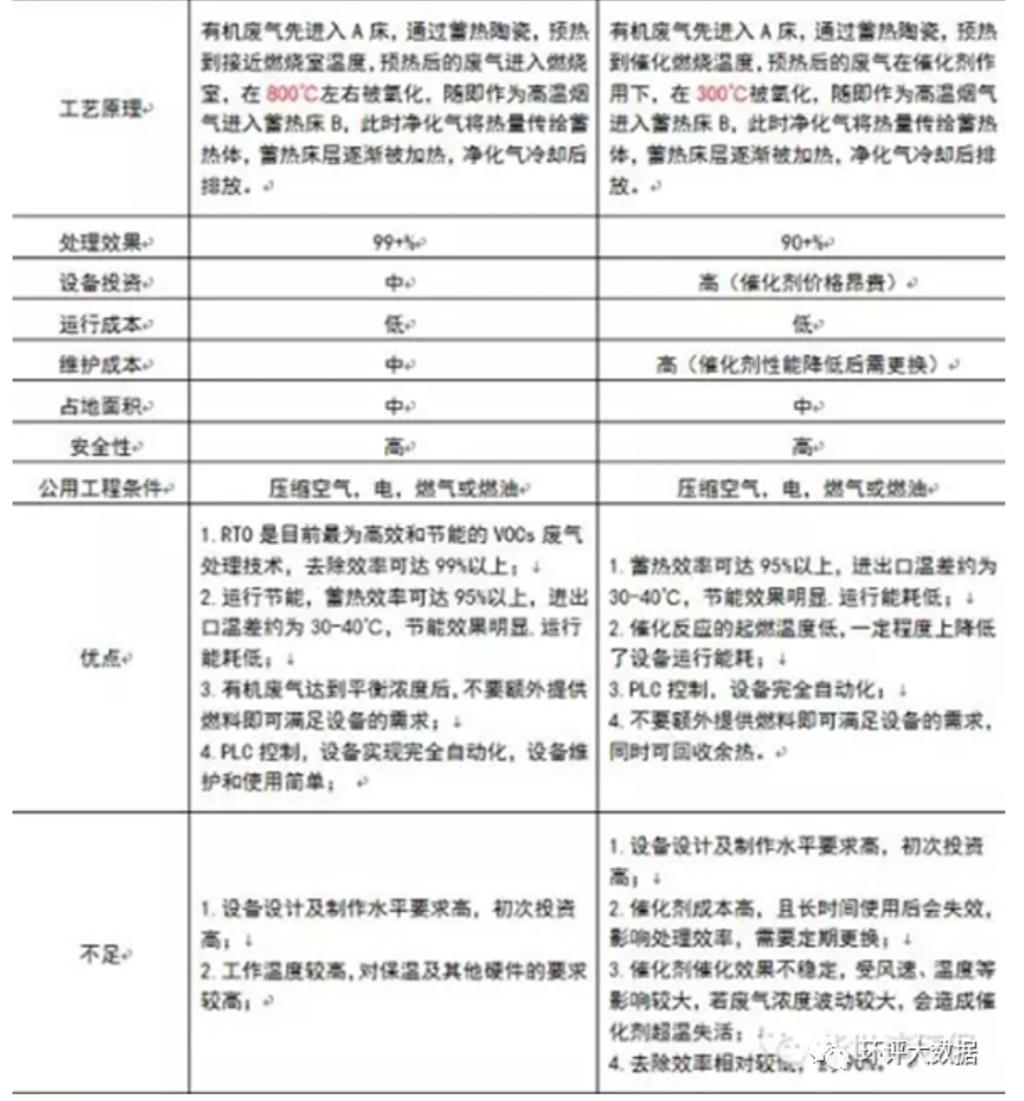
RTO不含催化剂,RCO含有催化剂;
RTO的操作温度在760℃以上,RCO的操作温度在250~400℃;
RTO可能会产生NOX二次污染物,RCO不会;
RCO的操作温度低,运行费用比RTO低。
RTO和RCO的对比表